如何通过开源的软件构建知识库平台?

09/14/2022 - 10:00

对于中大型企业,我们希望可以开发出更强大的知识库,满足多种应用场景,那么如何通过开源的CMS构建一套灵活性和个性化的知识库平台呢?我们总结了一下几个核心要点,需要来解决。

Read more

CMS的如何实现审核发布机制?

09/13/2022 - 13:58

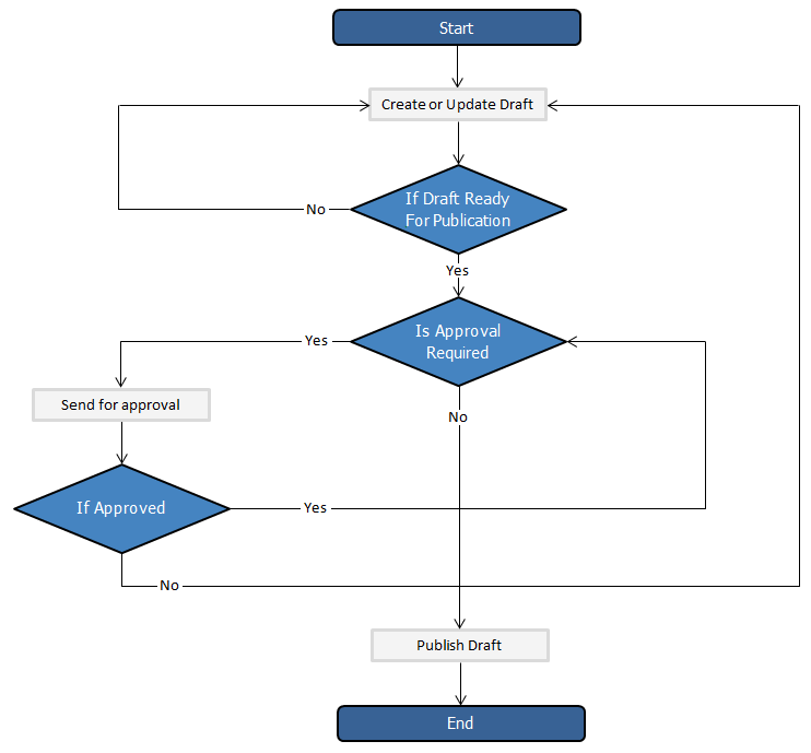
内容的审核发布是必备的功能之一,但是审核发布本身并不仅仅是一个状态的管理,比如发布、未发布,真正审核机制其实多版本的,就是每次都生成一个新的版本,并且要跟旧版本进行比较,本文详细给大家介绍内容的审核发布流程的设计和实践。

Read more

CMS的如何实现多语言机制

09/10/2022 - 18:58

CMS的多语言还是有难度的,类似把CMS的维度升级了,之前是一维的,平面的,多语言相当于增加了一个维度,每个语言就是一个站点,相当于之前只做一个站点,多语言可以在一个站点里面做出N个语言的子站点。

Read more

用开源的JS搭建3D地球地理空间可视化大数据展示

09/09/2022 - 14:40

三维可视化地理位置空间展示,可以利用到大数据展示墙,3D空间模拟等多种场景,我们今天给介绍一款CesiumJS, 一个开源 JavaScript 库,用于创建具有最佳性能、精度、视觉质量和易用性的世界级 3D 地球仪和地图。

Read more

CMS如何做视频管理?

09/08/2022 - 11:07

如果是视频存储,硬盘、百度云盘、阿里云盘、服务器都可以做视频存储。 但是,视频管理就不一样了,是对视频的组织、分类、标签、说明、作者、存储位置、视频时长、截屏等等信息的管理,所以视频管理,其实是内容管理的一部分。

Read more

开源的CMS如何实现问卷调研?

09/07/2022 - 10:49

一般比如正式学术会议报名、学校内部学生报名、问卷调研等系统,都会通过网站提交表单来实现。 那么到底如何通过开源的CMS来构建一个问卷调查呢?本文就通过如何用开源的解决方案,架构出一个类似问卷星的平台。

Read more